
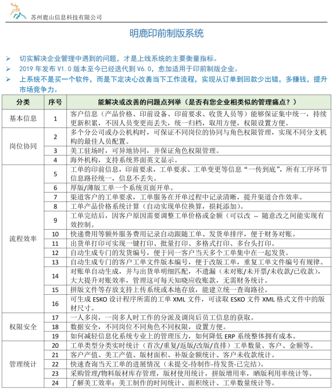
印前制版工单系统
印前制版工单系统
1、是一款专门面向印前制版业务开发的数字化生产管理系统,为印前制版企业提供基于云端、数据驱动的实时生产协同系统,围绕开单、内部美工+委外美工、挂版制作、出货打单、业务对账等日常业务管理难点,建立了无纸化的高效管理流程。
2、可以一键生成ESKO系统所需的工单XML格式文件。
3、可以支持多地分支机构,海外网点支持多语言系统界面。
·
系统重点解决的问题:
1、降本增效(让业务订单执行少出错、应收对账不遗漏)
2、应对业务不确定性(当订单数量波动较大时,人员变化波动频繁时,有效应对运营压力)
3、业务数据安全(客户业务数据根据岗位设定,保障企业数据安全)
系统功能:·
- 一键出工程单
- 一键打印送货单
- 一键出业务对账单
- 一键委外美工制作
- 一键委外拼版制作
让印前制版企业的专业分工协作达到极致,是我们追求的目标。
部分落地客户:
- 苏州亮丽包装制版有限公司
- 苏州鑫宏锦印刷科技有限公司
- 苏州明正柔版包装材料有限公司
- 郑州亮丽设计制版有限公司
- 南京亮丽制版有限公司
- 佛山市炬辉制版有限公司
- 周口铭匠数据科技有限公司
- 大连骏懿柔版科技有限公司
印前制版功能模块示意图
针对内部制作/分支机构协作,薄版/厚版,最终客户为印刷包装或制版公司,提供针对5-10-15-30-100个用户的企业各自适配的解决方案。

印前制版工单系统流程图

附:色彩模式RGB和CMYK浅析

什么是RGB?
RGB代表光色的三原色红(Red)、绿(Green)、蓝(Blue)。RGB色彩模式是一种加色模式,那什么是加色模式呢?举个例子,我们通常使用的电视屏幕和电脑屏幕上的显示就是这样的模式,在没有图象时,屏幕是黑的,若R,G,B三色亮度都为255时混合叠加打在屏幕上时则显示成白色。就是加起来是白色的意思,叫加色模式。
RGB模式存在于屏幕等显示设备中,RGB色彩模式的独特之处是色彩丰富饱满,但不能进行普通的分色印刷,不存在于印刷品中。
应用
RGB的应用很广泛,主要是在LED领域,屏幕显示和视频的输出等方式。多存在于电子显示屏、投影仪、数码相机、扫描仪等媒介,十分依赖电子设备。

什么是CMYK?
CMYK分别代表青色(Cyan)、洋红色(Magenta)、黄色(Yellow)和定位套版色黑色(Key Color)。CMYK色彩模式是一种颜料模式,是利用三原色混色原理,加上黑色油墨,形成各种各样的色彩。与RGB相反,CMYK颜色模式是一种减色模式。为什么叫减色模式呢?因为印刷是印在纸上的,纸一般都是白色的,有油墨涂上去才显示颜色,当C、M、Y三种颜色油墨完全混合则产生了黑色,因此,减去颜色才是白色,所以叫减色模式。
CMYK是反光原理产生的,通过三原色混色叠加成四色,这四个颜色分别是Cyan青色(C)、Magenta洋紅色(M)、Yellow黃色(Y)、blacK黑色(K)。利用了减法混合,吸收外界色彩,通过光源反射的白光,过滤掉一部分色彩波长,形成我们眼中看到的CMYK色彩。
应用
由于CMYK是印刷模式,媒介多是打印机、印刷机等印刷器械,常运用在画册、包装、海报等印刷品中。
顾问
马先生
企业作业数字化顾问
联系电话
18168990281
(微信同号)
地址
苏州新区竹园路209号苏州创业园1号楼C5048
© Copyright 2015 - Future All Rights Reserved 苏州鹿山信息科技有限公司